Service
一.背景與問題分析
PoE(Power over Ethernet)交換機,是一種可以在現有以太網Cat.5布線基礎架構不作任何改動的情況下,為一些基于IP的終端設備(如IP電話機、無線局域網接入點AP、網絡攝像機等)傳輸數據信號的同時,還能為此類設備提供直流供電的交換機。PoE技術能在確保現有結構化布線安全的同時保證現有網絡的正常運作,最大限度地降低成本。
PoE也被稱為基于局域網的供電系統(POL,Power over LAN)或有源以太網(Active Ethernet),有時也被簡稱為以太網供電,這是利用現存標準以太網傳輸電纜的同時傳送數據和電功率的最新標準規范,并保持了與現存以太網系統和用戶的兼容性。
PoE交換機與普通交換機最大的區別在于是否支持PoE技術。普通交換機只能傳輸數據信號,不能為設備供電。而PoE交換機可以將電力和數據信號一起傳輸到網絡設備上,為設備提供電力供應。這種技術的出現解決了設備布線復雜和電源插座不足的問題,提高了網絡設備的部署靈活性。
二.整改前
三. 整改措施
問題定位分析:
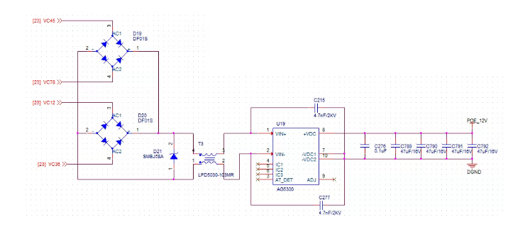
變壓器原邊的4個中心抽頭各通過一個1nF/2kV的高壓電容接PGND。圖3中的RJ45連接器的8根信號線連接到圖2中變壓器原邊對應的信號線上。圖4是POE電源相關的電路圖,電源模塊U2采用1個共模電感+2個共模電容組成的EMI濾波電路,共模電容為4.7nF/2kV的高壓電容,左邊兩個器件是合路橋堆,橋堆左邊的4根線接變壓器中心抽頭,合路后的兩根線接EMI濾波電路。
變壓器初級進行了完全的PGND分割(綠色),PGND銅皮與RJ45連接器的2個外殼管腳相連,然后通過RJ45連接器的外殼簧片搭接到產品的金屬外殼。變壓器原邊的中心抽頭連接到4個1nF/2kV高壓電容,然后高壓電容接PGND銅皮。靠近POE電源模塊的2個4.7nF/2kV的高壓電容(藍色)就近接到了板內的GND,黃色高亮的器件為共模電感T3。合路橋堆頂層和底層各一個。從經驗來看,POE的PCB布局和布線符合EMC規則。
POE口開關電源EMI濾波電路中的共模電感T3型號為LPD5030-103MR,其電感量只有10uH,按經驗這樣小感量的共模電感對CE頻段的低頻噪聲幾乎沒有抑制作用,應選擇幾百μH的共模電感,但大感量的共模電感由于體積限制不可用。共模電感的感量小,則這兩個共模電容C277、C215的容值就要大,但目前用的是4.7nF/2kV電容,封裝1206,其容值明顯偏小,應該選擇容值更大的共模電容,如100nF左右的電容。
整改措施:
將共模濾波電容C277、C215的容值由4.7nF改為68nF/1kV的電容,修改后的CE測試結果見圖7,可見10M以下的CE噪聲顯著降低,特別是1MHz以下的開關頻率諧波下降更明顯,最小余量也有7.1dB,測試通過。更換的68nF//1kV共模電容的封裝為1210,原4.7nF/2kV共模電容的封裝是1206,電容更改后對PCB布線基本沒有影響。另外,POE接口的浪涌指標為1kV,用68nF//1kV電容也是可以承受的,所以整改方案被接受。
四. 整改后
五:總結與建議
POE交換機在使用過程中可能會遇到供電、設備兼容性、網絡配置、端口和接線以及過熱等問題。為了確保系統的穩定性和可靠性,建議定期檢查設備狀態、網線質量和連接情況,并根據實際需求選擇合適的POE交換機和網線類型。同時,對于遇到的問題應及時排查和解決,以免影響網絡的正常運行。
